Single Window Systems
In the OIC Member States
17
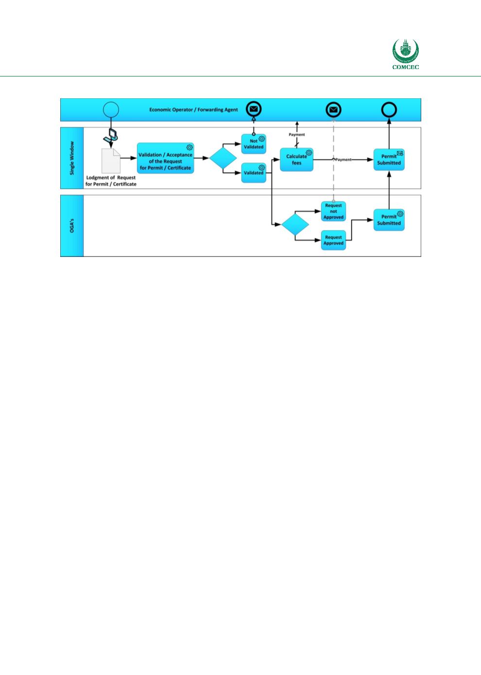
Figure 7: Digital Permit Application Process
Source: Authors’ own construction
As can be seen in the business processes shown above, the front-office digitisation results in a
single data entry location, i.e. the Single Window portal. In the back office, processing is
automated so that faster and more secure decisions can be taken and returned to the end-
users.
In the back office process, redundancies are eliminated and joined and shared processes
enabled. Separate organisations and departments can exchange information and share
workflows for joined physical controls, integrated compliance management and combined
computation of duties/taxes and fees/charges.
An additional advantage of the digital processing is that it is highly standardised on the level of
business processes and data. It therefore ensures a consistent application of regulations and
the harmonisation of operations at different locations. By removing physical contact points, a
Single Window also limit the opportunity for bribes.
1.3.3
Single Window Deliverables and Impacts
If designed and implemented properly, a Single Window can deliver substantial benefits for
traders, government entities, and commercial service providers
- Table 2below.




