Islamic Fund Management
55
3.2
Investment and Commercial Considerations
3.2.1
Factors Influencing the Decision-Making Process of Funds
Risk appetite varies from one investor to another. Accordingly, funds are structured to meet
the wide-ranging risk appetites of investors. Understanding the different risks and rewards of
available funds is important in managing investment objectives. A general rule of thumb is: the
higher the risk, the higher the return and/or loss. Although some funds are less risky than
others, all funds entail some level of risk. A review of publicly available fund prospectuses is
the first step towards understanding the types of risks involved.
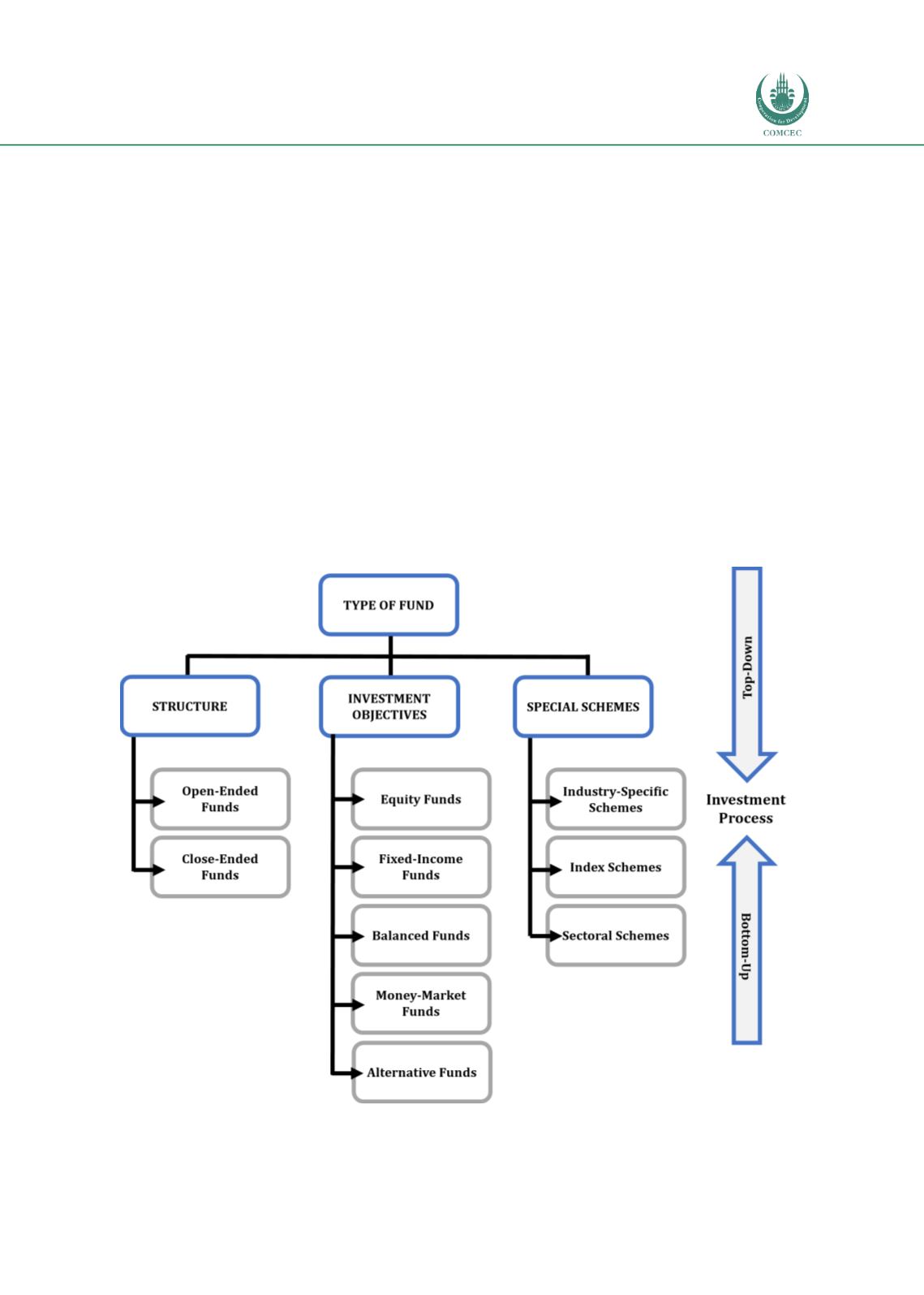
As described in
Figure 3.9 ,each fund will have a predetermined investment objective that
tailors the fund’s asset size, type of investments, investment strategies and/or schemes. At the
fundamental level, funds can be classified based on the following parameters:
1.
Fund structure
2.
Investment objective
3.
Type of special scheme
Figure 3.9: Overview of Funds’ Characteristics
Sources: Mutual Funds (2013), RAM




