Islamic Fund Management
51
3.
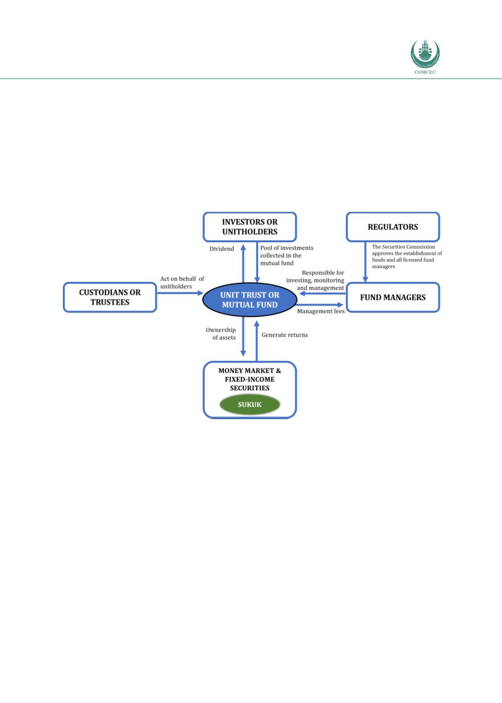
Money Market Funds
A money market fund is a type of fixed-income fund that invests in debt securities,
characterised by their short maturities and minimal credit risk (refer to
Figure 3.6 ). Money
market funds are among the least volatile types of investments. The income generated by a
money market fund can be taxable or tax-exempt, depending on the type of securities the fund
invests in (SC, 2016).
Figure 3.6: Basic Structure of an Islamic Money Market Fund
Source: RAM
4.
REITs
REITs invest in real estate, either in the form of physical property or the securities of
companies engaged in the real-estate business. Real-estate mutual funds are an alternative to
purchasing investment property, especially if the investor wants to limit his or her investment,
level of risk and/or involvement in the management of real estate. The key differentiating
factor between Islamic REITs and conventional REITs is the Shariah-compliant assessment to
be undertaken by a Shariah advisor appointed to oversee the operations of the Islamic REIT.
Such monitoring includes tenants’ activities, rental earnings, deposits and financing decisions,
acquisition and disposal of properties and investments. These are closed-end funds and some
are listed on the stock exchange. Interestingly, even though Islamic REITs have been in several
countries (e.g. Malaysia, Pakistan, Kuwait, Bahrain and the UAE), only Malaysia has issued
guidelines on Islamic REITs (refer to
Table 3.3on the salient terms of the guidelines)
. Figure 3.7provides an example of an Islamic REIT.




