Barriers and Opportunities for Enhancing Capital Flows
In the COMCEC Member Countries
12
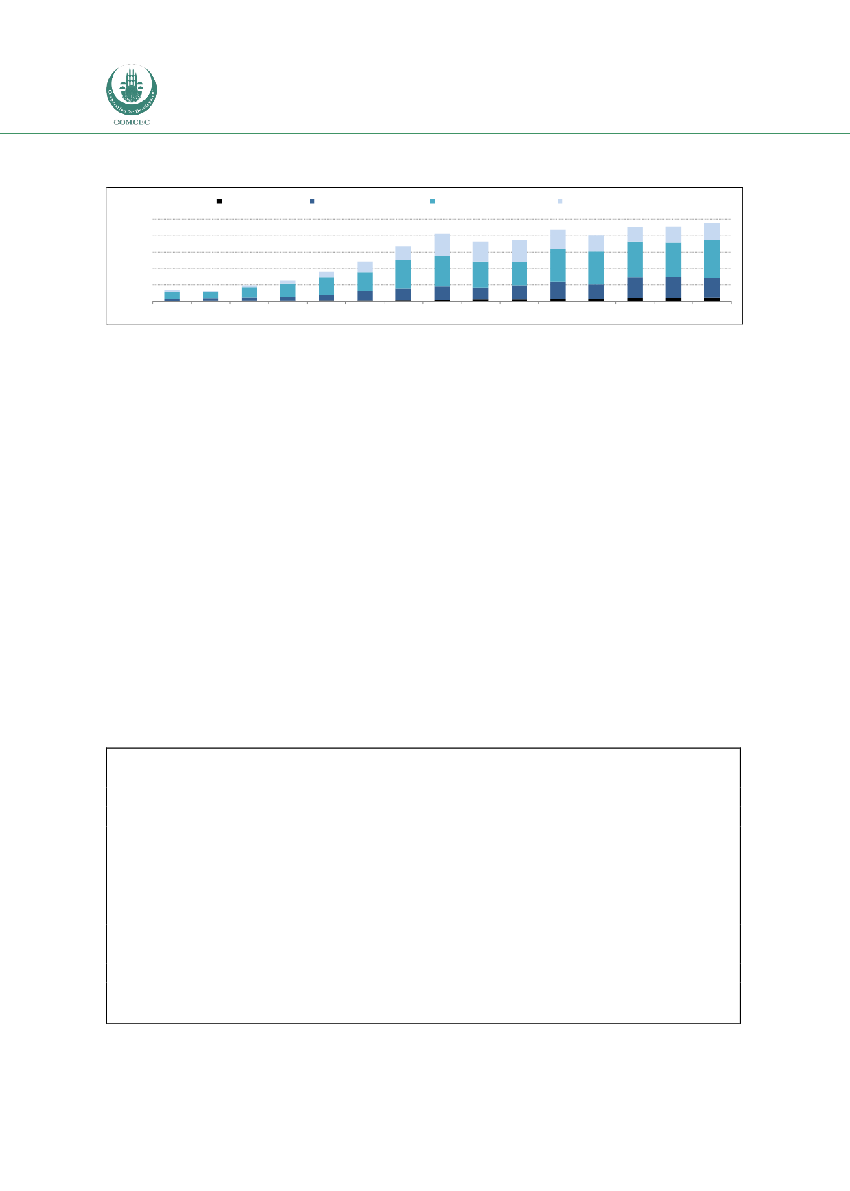
Figure 1.3: Share of capital inflows (excluding IMF credit) by income group, 2000-2014
Source: EIU Country Data
The bulk of capital inflows over the last decade have been to countries in the upper-middle
income group (see Figure 1.3). Notable among the countries in this group is Turkey, which has
been growing strongly and running large current-account deficits. The EIU expects Turkey to
draw capital inflows of US$95.6bn in 2013, outstripping the US$86.6bn of capital inflows
attracted by the top three countries in the high-income group – Saudi Arabia, Qatar and the
UAE – combined.
Also notable among the upper-middle income countries is Kazakhstan, which received average
capital inflows of US$17.7bn in 2008-12, equivalent to over 12% of GDP. FDI inflows alone
averaged US$13.6bn during the period 2008-12, dominated by investment in energy and
mining, sectors that require significant long-term capital commitments. According to official
data, 22.9% of FDI in 2011 was directed to existing mining operations, while mineral
exploration (largely oil) accounted for 37.8% of investments.
In third place in the upper-middle income group in terms of capital inflows is Malaysia. In
2012, Malaysia received just under US$30bn (US$29.7bn) in capital inflows – equalling the
total combined capital inflows for the other nine countries within this group (US$29.6bn),
illustrating that the other countries within this income group pale into significance when
compared with the top three countries in attracting capital flows.
A comparative story
In 2012, Turkey was top in the COMCEC rankings, with net portfolio investments of
US$36.5bn. Turkey and Malaysia are classified as upper-middle income economies by the
World Bank; both these countries saw large capital inflows as a result of easier global
liquidity conditions following the global financial crisis of 2008. Malaysia’s focus on the
development of financial markets in a phased manner has made it less vulnerable to the
volatility in capital markets following the threat of tighter liquidity conditions looming
ahead. Turkey, on the other hand, adopted a series of macro-prudential measures in 2010
to increase the resilience of the financial system to external shocks by increasing reserves;
it also raised monetary policy effectiveness by introducing the separate management of
domestic and foreign liquidity. The new monetary policy framework used weekly repo
rates, interest rate corridors and other tools to manage credit, interest rates and liquidity.
These measures have contributed further towards bolstering confidence in Turkey.
0
100
200
300
400
500
2000 2001 2002 2003 2004 2005 2006 2007 2008 2009 2010 2011 2012 2013 2014
US$ billion
Low Income Group
Low Middle Income Group
Upper Middle Income Group
High Income Group




