Activation Policies for the Poor in OIC Member States
25
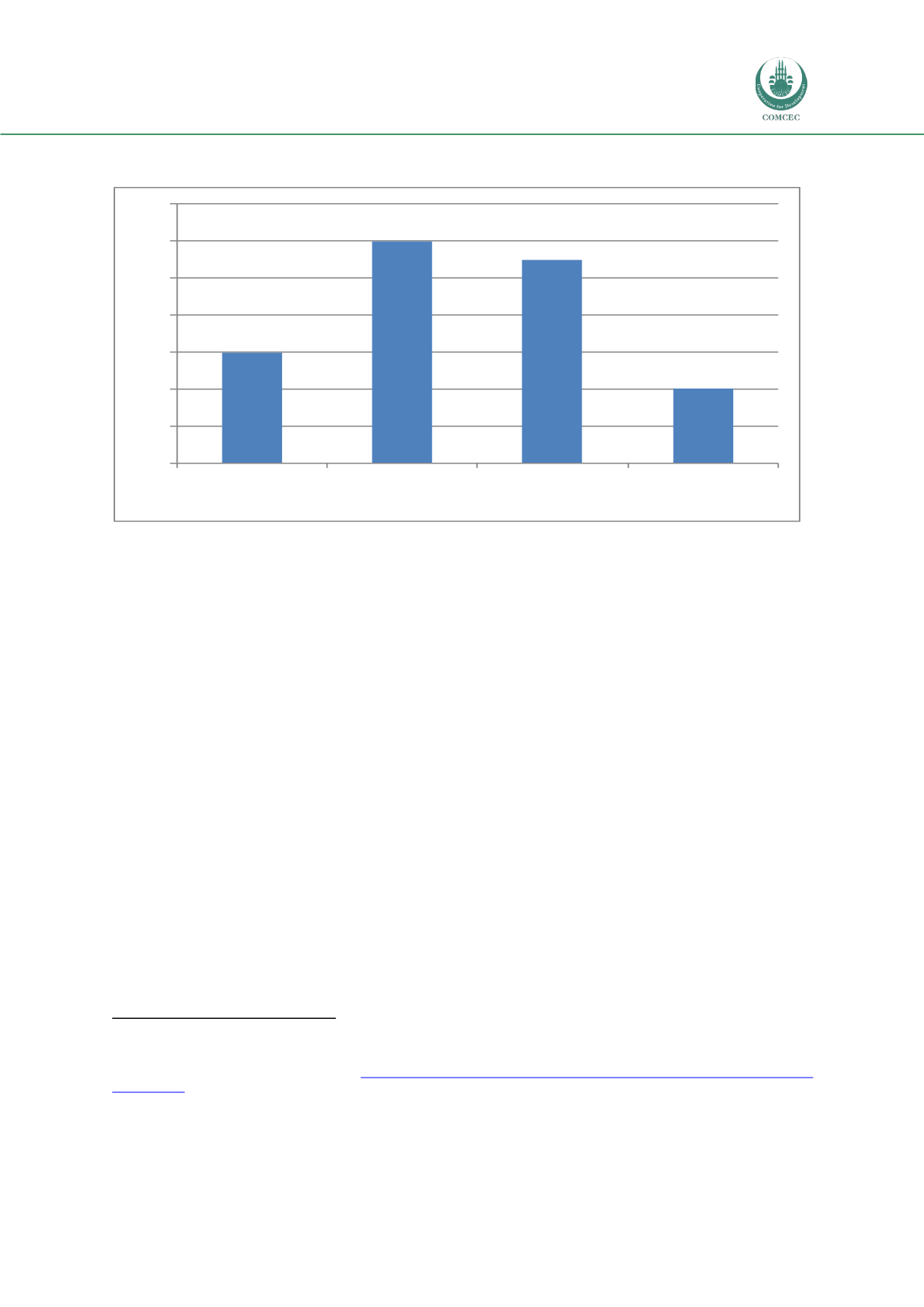
Figure 2: Unemployment rates in OIC Member States, 2012
Source: SESRIC. Note: Djibouti is not included due to lack of data
.
However, unemployment rates are not necessarily the best tool by which to understand the labour
market. Whilst high income countries appear to have very low unemployment rates, for example,
this can mask the fact that large sections of the working age population are not part of the labour
force. A low unemployment rate could also mask a significant number of individuals working in the
informal sector or the extent of under-employment (such as individuals only working for a few
hours per week). More importantly with regards to this study, a low unemployment rate does not
indicate whether employment is allowing workers to escape poverty. For example, unemployment
rates do not take into account vulnerable employment, defined as own-account workers and
contributing family workers. These workers are less likely to have formal arrangements in place and
increases in vulnerable employment are linked to increases in poverty.
14
This contrasts with the use of unemployment rates in OECD countries, where the data is typically
used as an indicator of economic health. This trend can be explained in the context of the 2007
financial crisis. In comparison to countries in Europe and North America, most OIC Member States
were less affected by the global financial and economic crisis (a notable exception is Malaysia which
experienced significant drop in exports as a result
15
). Member States did experience a slowdown in
their economic growth, but the unemployment rate appears to have been invariant to economic
slowdown.
16
Member States without developed social safety net programmes in particular are less
likely to have had their unemployment rate affected by the slowdown in economic growth because
without the availability of social assistance, individuals cannot afford not to work.
17
In high income
OIC Member States, where linkages with global equity and credit markets meant that they were
more vulnerable, high capital reserves and other macroeconomic factors meant that they were able
to limit the impact on their economies.
18
The weaker relationship between the two factors
14
ILO (2010), Vulnerable employment and poverty on the rise, interview with ILO chief of Employment Trends Unit, Article
published 26
th
January 2010, available at:
http://www.ilo.org/global/about-the-ilo/newsroom/features/WCMS_120470/lang-- en/index.htm [accessed 7th January 2014]
15
Sziraczki, G. et al (2009)
The global economic crisis: labour market impacts and policies for recovery in Asia
, ILO Asia-Pacific
Working Paper Series, ILO
16
Islamic Development Bank Group (2012)
Role of IsDB Group in Supporting Employment Growth in Member Countries: Past Practices
and Future Approaches
, Background Paper for Circulation to the United Nations High-level Thematic Debate on the State of the
World Economy: Combating Unemployment, IsDB Group Country Programs Department.
17
International Labour Organization (2014)
World of Work Report 2014: Developing with Jobs
, ILO
18
Al-Hamidy A. (2009)
The global financial crisis: impact on Saudi Arabia.
Department for Business, Innovation and Skills.
0%
2%
4%
6%
8%
10%
12%
14%
Low income
Lower-middle
income
Upper-middle
income
High income




