Previous Page  97 / 187 Next Page
Information
Show Menu
Previous Page 97 / 187 Next Page
Page Background

Islamic Fund Management

83

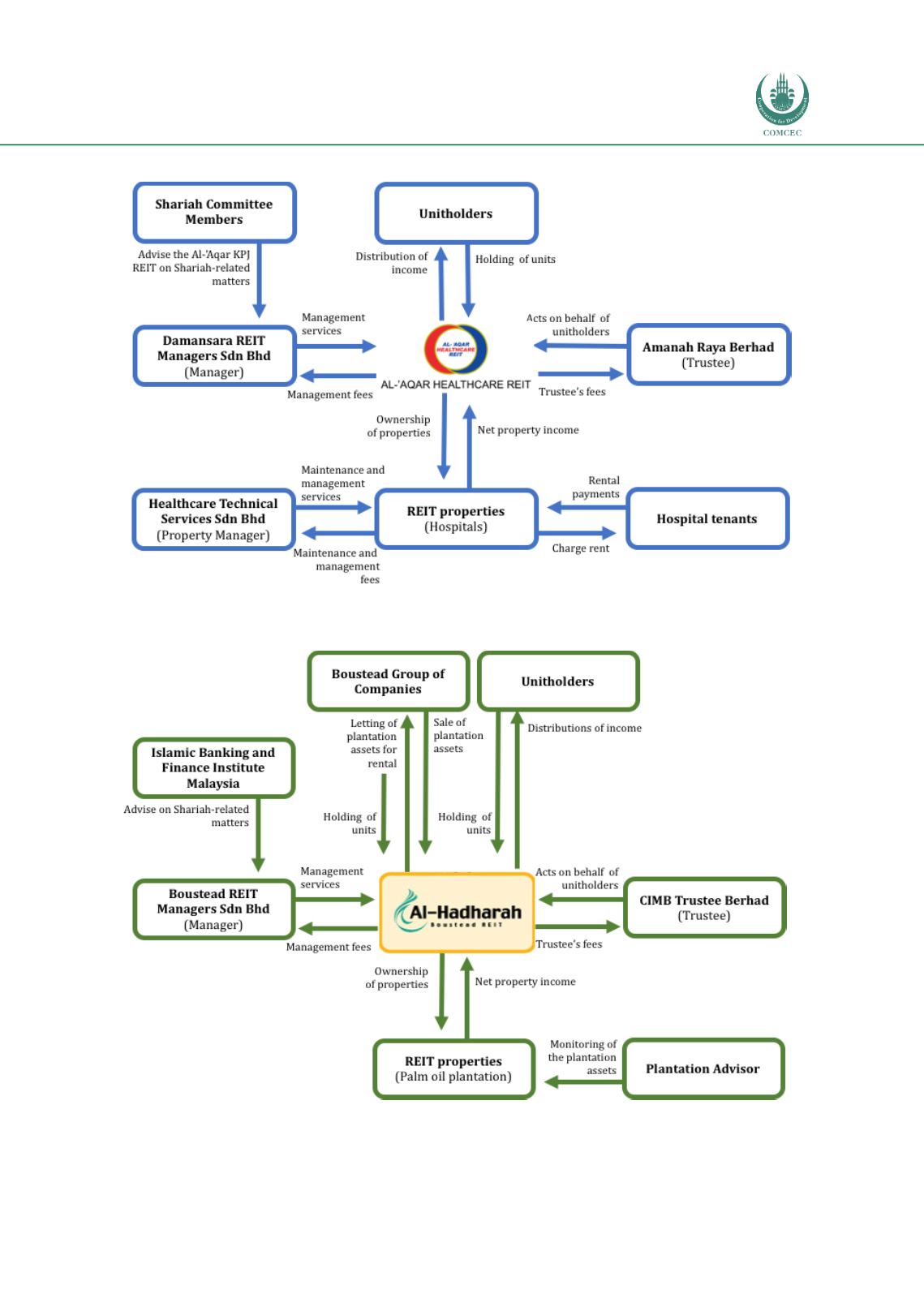
Figure 4.3: Structure of Al-Aqar KPJ REIT

Source: Al-Aqar KPJ REIT website

Figure 4.4: Structure of Al-Hadharah Boustead REIT

Source: Al-Hadharah Boustead REIT prospectus