Islamic Fund Management
86
As at end-2017, i-VCAP managed 4 of the total 5 Islamic
ETFs listed on Bursa Malaysia. These Islamic ETFs’
collective market capitalisation stood at RM468.4
million as at the same date, representing a 24.2% share
of the market (ETFs’ total market capitalisation stood at
RM1.9 billion). Penetration of ETFs has been slow, as
depicted by Chart 1. In terms of market capitalisation, it
is the lowest compared to other funds (refer to
Table 4.3 for comparison). Lack of market awareness and
accessibility (i.e. investing is undertaken by brokers
and individuals with CDS accounts) have been
identified as some of the challenges faced by the ETF
industry.
Source:
i-VCAP
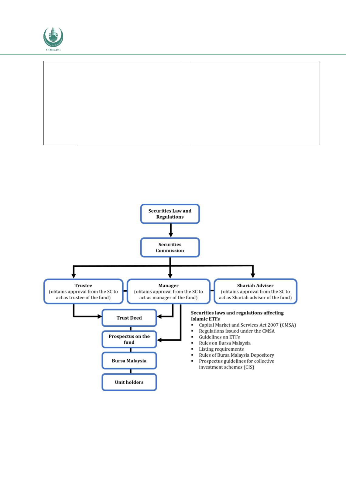
The establishment, operation and listing of Islamic ETFs in Malaysia are subject to the various
provisions and requirements of the SC.
Figure 4.6provides an overview of Malaysia’s
regulatory environment for Islamic ETFs.
Figure 4.6: Concept and Regulation of Islamic ETFs in Malaysia
Source: Investment in Unit Trust Funds that are Listed and Traded on the Stock Exchange, SC




