Islamic Fund Management
107
Islamic REITs
As part of the government’s efforts to boost the fund management industry, the SECP issued
REIT Regulations in 2008. Nonetheless, the industry only witnessed the launch of the first
REIT in Pakistan and South Asia on 26 June 2015, i.e. Dolmen City REIT issued by Arif Habib
Dolmen REIT Management Limited―a joint venture between Arif Habib Group and Dolmen
Group, following the issuance of revised REIT Regulations 2015 by the SECP. The pioneer REIT
was listed on the Karachi Stock Exchange (KSE) and the Lahore Stock Exchange (LSE) as a
close-ended Shariah-compliant rental REIT, allowing investors to become the unit holders of
two components of the Dolmen City project, i.e. Dolmen Mall Clifton and Harbor Front.
There are three types of REITs in Pakistan:
1.
Rental REITs:
Investments in commercial or residential real estate with the objective of
generating rental income. In a rental REIT, the RMC buys a completed/constructed
property and leases it out. Revenue from the rental is distributed to the unit holders.
2.
Developmental REITs:
Investment in real estate to develop it for industrial,
commercial and residential purposes via construction or refurbishment. The property is
subsequently sold or rented and the proceeds are distributed to the unit holders.
3.
Hybrid REITs:
An investment in a portfolio of buildings for rental and property for
development.
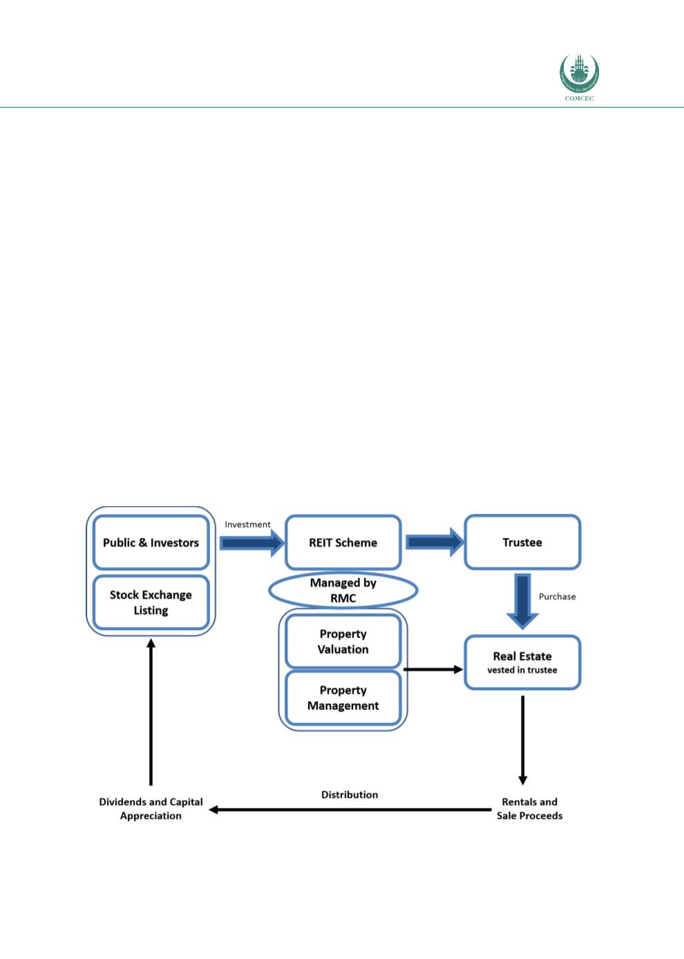
The mechanics of Islamic REITs in Pakistan are explained i
n Figure 4.11 .Figure 4.11: Structure of Islamic REITs in Pakistan
Source: Arif Habib Dolmen (n.d)




