Urban Transport in the OIC Megacities
158
Source: Consultant
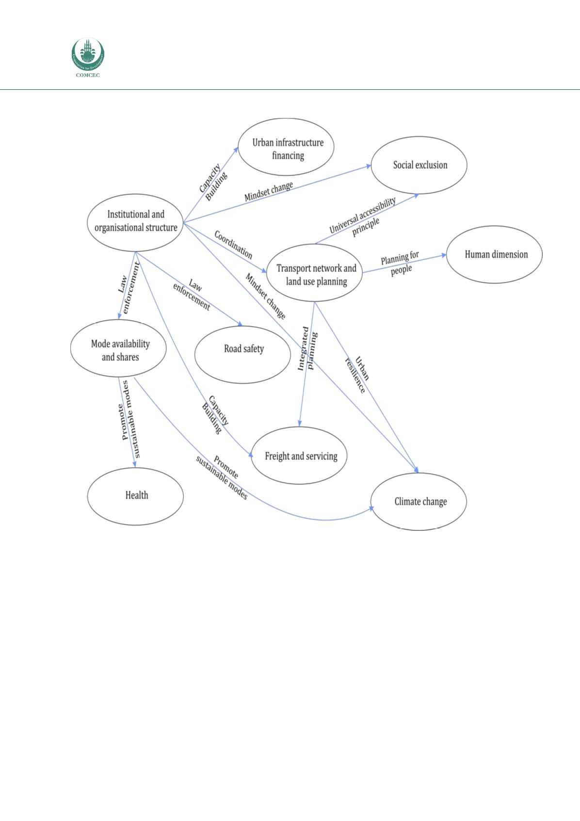
Based on the above, it is clear that strengthening institutional and organizational structure is the first
thing that needs to be done in order to realise a sustainable urban transport system. Appropriate
institutional arrangements are of importance for effective law enforcement strategies. The SWOT
analyses show that weak law enforcement is a common weakness among the megacities. In terms of
mode availability and share framework area, strengthening law enforcement will ensure the
effectiveness of fiscal measures to reduce motorization and car use, which in the end benefits the
efforts to promote more sustainable transport modes, i.e. public transport and NMT. Strong low
enforcement is also very important to increase road safety, as this area is very sensitive for corruption
and bribery.
Strengthening institutional and organizational structure can also be defined as organizational capacity
building that is required to increase organizational capabilities and overall institutional capabilities.
This is certainly the case for urban infrastructure financing and freight and servicing. Policy makers
are expected to be able to develop creative solutions to finance urban infrastructure and to mastering
the available schemes such as PPP. Freight and servicing area on the other hand is very challenging as
there are no common solutions for freight and servicing issues. As such, capacity building is important
Figure 57: The interrelationships among transport related areas




