Improving Customs Transit Systems
In the Islamic Countries
153
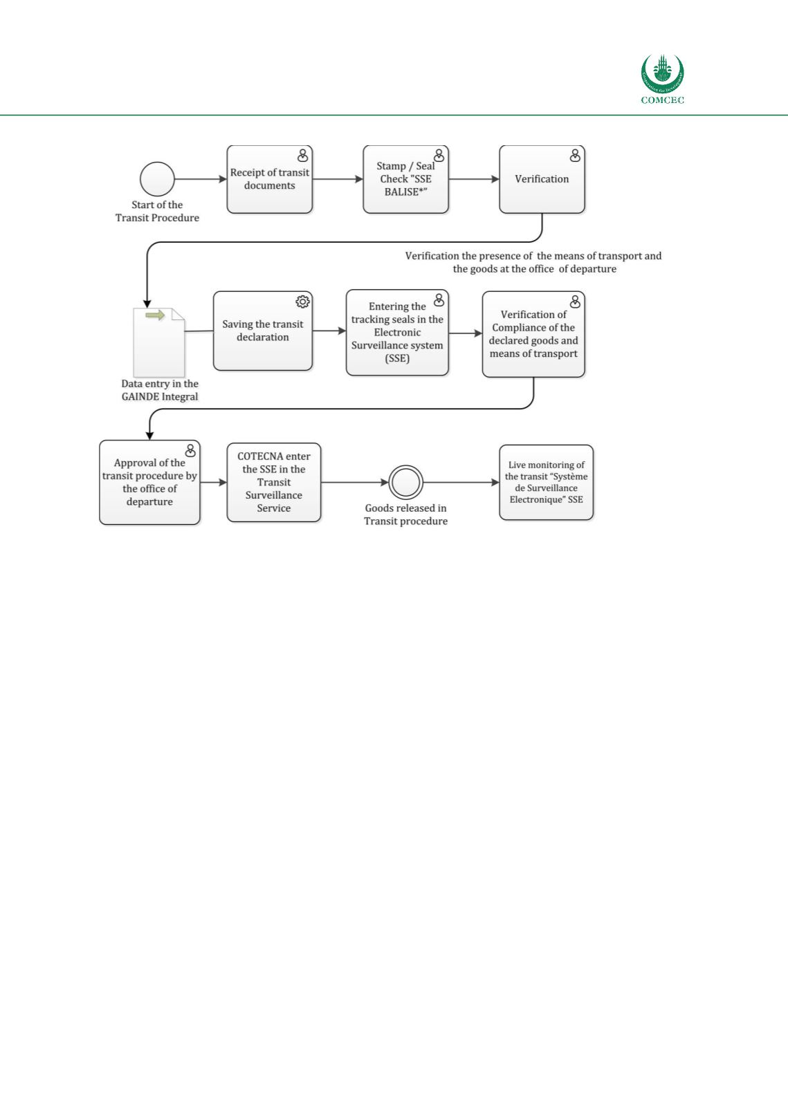
Figure 38: Start of the transit procedure
Source: Senegalese Customs
Along the way, the shipment must be presented to the designated units on the itinerary for
verification and visa (viewed at X hours, vehicle No., and agent identification)
On arrival at the destination, the customs border officers ensure the integrity of the seals, the
conformity of documents, check the transit route, and confirm the exit from Senegal to the other
country. The customs officer sends the information to the office of departure for the transit to
be closed and the guarantee released.
When the e-transit application in the GAINDE system is fully operational, the transit procedure
and all tasks will be digitalized. The start, monitoring (en route) and the closure of the transit
procedure will be managed through the GAINDE system. The information will be sent in real-
time to the office of departure, so the closure of the transit procedure and release of the
guarantee will be automatically and in real-time.
Unfortunately, the Senegalese customs do not use the measurement of the passage time; even
all the information is available in the GAINDE system. Indeed, the system has a timestamp for
each procedure, a part of the closure of the transit (when a ship arrived, when the manifest was
filed, when the transit declaration was filed, and when they release in transit was granted0. With
the e-transit application, the closure of transit will be electronically documented.




